Panduan Sistematis Memilih Metode Sampling Probabilitas

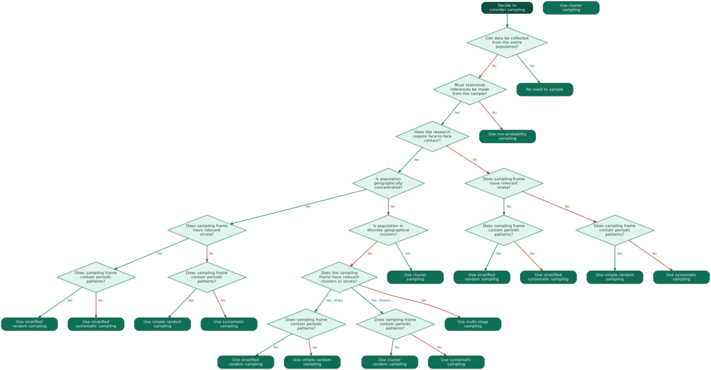
Diagram terlampir merupakan alur keputusan (decision tree) yang membantu peneliti menentukan teknik pengambilan sampel probabilitas yang paling tepat. Alur ini dimulai dari satu titik awal “Decide to consider sampling” lalu bercabang melalui serangkaian pertanyaan diagnostik hingga menghasilkan rekomendasi teknik sampling tertentu.

Langkah pertama adalah menilai apakah data bisa dikumpulkan dari seluruh populasi. Jika ya, maka tidak perlu melakukan sampling sama sekali, ini lazim terjadi pada riset di perusahaan kecil, misalnya ketika seorang peneliti ingin mengukur kepuasan kerja seluruh 30 karyawan sebuah startup. Namun jika populasinya besar, sampling menjadi keharusan.

Pertanyaan kedua menyangkut apakah riset membutuhkan kontak tatap muka dan apakah kesimpulan statistik (inferensi) perlu ditarik dari sampel. Jika tidak memerlukan inferensi statistik, peneliti cukup menggunakan non-probability sampling. Namun untuk riset kuantitatif yang ingin menggeneralisasi temuan, misalnya survei pengaruh pelatihan terhadap kinerja karyawan di seluruh cabang perusahaan, maka teknik probabilitas wajib digunakan.

Cabang berikutnya memeriksa apakah populasi terkonsentrasi secara geografis. Bayangkan sebuah studi tentang efektivitas sistem rekrutmen di perusahaan manufaktur yang pabriknya tersebar di Jawa, Kalimantan, dan Sulawesi. Karena populasi tidak terkonsentrasi, alur akan mengarah ke pertanyaan lanjutan tentang apakah populasi membentuk klaster geografis yang jelas.

Dari sini, diagram memperkenalkan dua konsep kunci: strata dan pola periodik dalam kerangka sampling (sampling frame). Strata adalah lapisan-lapisan alami dalam populasi, misalnya, level jabatan (staf, supervisor, manajer) atau divisi (produksi, pemasaran, keuangan). Jika kerangka sampling memiliki strata yang relevan, peneliti diarahkan ke stratified random sampling, yaitu mengambil sampel proporsional dari setiap lapisan. Ini sangat umum dalam riset MSDM, contohnya ketika ingin memastikan suara karyawan dari setiap level jabatan terwakili secara adil dalam survei employee engagement.

Pola periodik merujuk pada keteraturan tertentu dalam daftar populasi, misalnya, daftar karyawan yang diurutkan secara bergantian berdasarkan shift (pagi-siang-malam-pagi-siang-malam). Jika pola seperti ini ada, systematic sampling (mengambil setiap nama ke-n dari daftar) bisa menghasilkan bias, sehingga diagram menyarankan teknik lain.

Untuk populasi yang tersebar dalam klaster geografis, misalnya, guru di berbagai sekolah binaan sebuah dinas pendidikan, diagram merekomendasikan cluster sampling (memilih beberapa klaster secara acak, lalu meneliti seluruh anggota klaster terpilih) atau multi-stage sampling (memilih klaster, lalu mengambil sampel di dalam klaster). Dalam konteks MSDM, multi-stage sampling cocok untuk riset berskala besar seperti survei nasional tentang praktik kompensasi: tahap pertama memilih provinsi, tahap kedua memilih perusahaan, tahap ketiga memilih karyawan.

Terakhir, jika tidak ada strata maupun klaster yang relevan dan kerangka sampling bebas dari pola periodik, pilihan paling sederhana adalah simple random sampling — setiap anggota populasi memiliki peluang yang sama untuk terpilih. Ini cocok untuk situasi seperti memilih 100 karyawan secara acak dari database HRD perusahaan besar untuk survei kepuasan kerja.